近日,中山大学
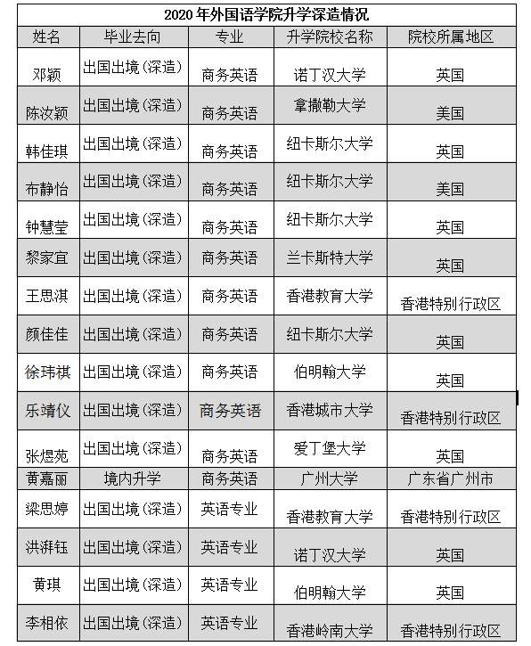
学院外国语学院(下文简称“外国语学院”)2020年被录取为硕士研究生的人数再创新高。2020届毕业生中共有36名同学被诺丁汉大学、拿撒勒大学、纽卡斯尔大学、香港教育大学、伯明翰大学、爱丁堡大学、广州大学、华东交通大学、广东技术师范大学等国内外知名学府录取,继续深造。



外国语学院一直秉持“以学生为中心”的办学理念,始终坚持“了解世界文化,传递中国声音,服务区域经济”的人才培养目标。追求更广阔的发展平台,成为更优秀的人是每个外院学子的目标。为助力学子被成功录取,学院以专业教育为主线,重点为学生解读专业前景、了解专业学习,帮助学子清楚专业目标,有的放矢,不懈努力。同学们成功考取研究生不仅是对学院领导与老师辛勤工作的回报,也是对学弟学妹们的激励,为学院学子树立了新的标杆。
外国语学院供稿
文/吕海霞
审校|欧衍伽
责编|刘赟
编辑|黄要武