校内各单位:
近日,
党委宣传部(新闻中心)依据《关于评选
2021年新闻宣传先进单位、优秀新媒体、好新闻作品的通知》(广新党宣发〔2022〕1号)和《关于评选
2021年度十佳通讯员、十佳记者的通知》(广新党宣发〔2022〕3号),在校内各单位、师生个人自愿申报的基础上,组织评委专家评选,本着公平公开公正的原则,评选出5家新闻宣传先进单位、7家优秀新媒体、8位十佳通讯员、10位十佳记者、19篇好新闻作品。现将评选结果公示如下:
一、2021年度新闻宣传先进单位
法学院、经济与贸易学院、信息与网络中心、总务处、校团委
二、2021年度优秀新媒体
学务平台、
团委、
招生办公室、
记者站、
志愿者、
学生会、
网络服务
三、2021年度十佳通讯员
陈键聪、曾悦、李淼、贺彦、郑思思、陈怡华、罗越灵(学生)、郑良莹(学生)
四、2021年度十佳记者
郭思悦、庞幸琳、乡蔚楠、詹锦清、施漫纯、杨毓杰、郑芷茵、章森桂、陈思淮、曾美琳(健康学院分站)
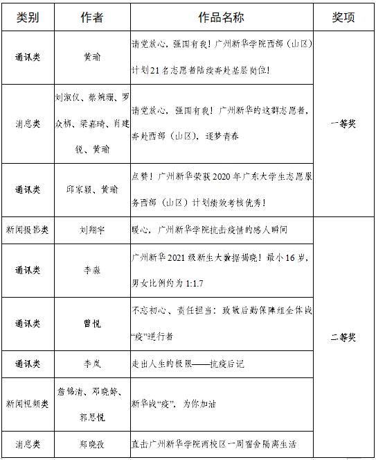
五、2021年度好新闻作品


以上评选结果公示时间为三天(4月15日至4月17日)。公示期间,如有异议,请通过电话、Email等方式实名联系党委宣传部(新闻中心),并提供相关切实证据予以支撑。
联系人:李波 刘赟
联系电话:0769-82676819
邮箱:XHXW2014@163.com
党委宣传部(新闻中心)
2022年4月15日