校内各单位:
近日,中山大学
学院党委宣传部(新闻中心)依据《关于评选中山大学
学院2020年度新闻宣传先进单位、优秀新媒体、好新闻作品的通知》(中新党宣〔2020〕21号)和《关于评选中山大学
学院2020年度十佳通讯员、十佳记者的通知》(中新党宣〔2020〕20号),在校内各单位、师生个人自愿申报的基础上,组织评委专家评选,本着公平公开公正的原则,评选出5家新闻宣传先进单位、7家优秀新媒体、4位十佳通讯员、12位十佳记者、19件好新闻作品。现将评选结果公示如下:
一、2020年度新闻宣传先进单位
经济与贸易学院、外国语学院、校团委、信息与网络管理处、学科与科技管理处
二、2020年度优秀新媒体
中大
校团委、中山大学
学院学生会、中大
记者站、ZDXH经贸DZZ、中大
护理、中山大学
学院网络服务、XHEM
三、2020年度十佳通讯员
贺彦、邹冰晶、李秋娴、蔡娇(学生)
四、2020年度十佳记者
林婧如、张仕婷、陈曦、袁梓恒、郑晓孜、倪慧婕、何恺璇、李伊琪、辛媛、周中平、曾美琳(健康学院分站)、李雅婕(外国语学院分站)
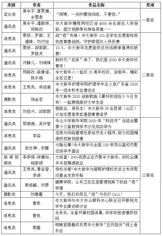
五、2020年度好新闻作品

以上评选结果公示时间为三天(3月26日至3月29日)。公示期间,如有异议,请通过电话、Email等方式实名联系党委宣传部(新闻中心),并提供相关切实证据予以支撑。
联系人:李波 刘赟
联系电话:0769-82676819
邮箱:XHXW2014@163.com
党委宣传部(新闻中心)
2021年3月26日