学校首页
理论教育
|
专题报道
|
|
|
|
学人学子
|
校园动态
|
服务指南
|
教育谈
|
全媒体
校园动态
“巧手定格美,巾帼耀芳华”...
思政第一课|管理学院彭建平教...
广州 ×圣若瑟硕士保荐宣讲...
一扇一香囊,巾帼绽芬芳——...
"踏春赏美景,巾帼绽芳华"—...
人工智能与数据科学系以示范...
开学季|人工智能与数据科学系...
开学季|药学院扎实开展开学第...
我校保卫处(武装部)扎实开...
红色+AI双赋能:我校学生创业...
当前位置:
网站首页
>>
校园动态
>> 正文
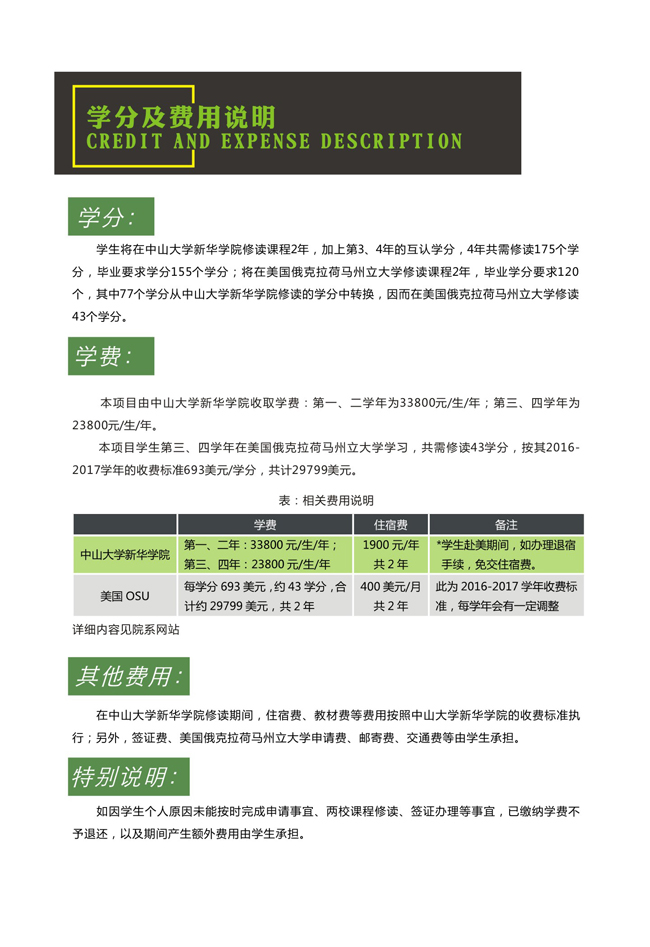
我校与美国俄克拉荷马州立大学合办2+2项目
发布者:
[发表时间]:2017-06-23
[来源]:
[浏览次数]:
map