受新冠肺炎疫情影响,中山大学
学院按照教育部、省教育厅部署,2020年春季学期实施“开学不返校,教师不停教,学生不停学”,于3月16日正式实施线上教学,至今教学运转有序,学生整体满意度较高。老师们在王庭槐校长“48字”线上教学思路指导下,结合实际,积极作为,主动探索与创新网络教学模式。党委宣传部联合教务处在学校官微平台推出“线上教学之星”专栏,陆续推介一批热心线上教学探索、广受学生喜爱的“线上教学之星”。
教师简介:药学院教师,学校“百名骨干教师”。
主要课程:有机化学、天然药物化学、药物化学、波谱分析等
教学质量工程项目:
2018年广东省本科高校教学质量与教学改革工程建设项目“有机化学在线开放课程”(负责人,在研)
主要荣誉:
1.中山大学
学院2019年“十佳教师称号”;
2.2019年广东省教育“双融双创”行动微课大赛三等奖;
3.中青年教师授课大赛三等奖(2015年、2012年)
在线课程建设,我是这么做的!
【有机化学在线课程的建设思路】
有机化学在线课程的建设主要是要满足学生多样化、层次化的个体和团队的自学需求。该课程的每个知识单元都由思维导图、引导案例、单元知识点、小组任务、知识拓展、单元测验六个部分组成,如下图所示。

有机化学线上教学资源的设计
引导案例激发学生的学习兴趣;单元思维导图帮学生搭建知识体系;微课视频及知识点测试以基础知识为主,满足基础一般的学生自学需求;章节知识与讨论,引导学生思考,加强学生对知识的理解与应用;知识拓展部分包含大量前沿知识,着重训练学生探究性学习能力;通过师生在线互动引导和督促学生进行自学,并帮助学生解决自学中遇到的一些问题,使学生能够按时按质按量地完成整个学习过程。
【微课录制】
微课的录制是在线课程建设中最重要、最有难度、也是工作量最大的一块。2019年下半年,坚持每周往返于广州和东莞校区之间,在信息与网络管理处黄鹤和刘德嘉老师的帮助下,完成了十余个微课的录制,但这对于整门课程而言是远远不够的。为了充分利用寒假时间在家学习微课录制技术,自行购买了手写板、摄像头、话筒等设备,准备利用假期在家研究这些高大上的技术。但2020年突如其来的疫情大大加速了我原本的工作计划,为了确保新学期的线上教学能顺利开展,短时间内必须快速掌握录制课程的技术,快速完成从教师到“主播”,从线下到线上的双重转变。虽然经验及资源都相对缺乏,但压力面前人的潜能是无限的,在短时间内我快速掌握了录屏和投屏、剪辑等技术。从单纯的教学课件录音,到实物投影的方式录制视频,再到分屏录制的方式,充分利用现有的资源,逐步优化录制微课的方式,力求给学生带来更好的教学体验,采用这些方式有机化学课程共录制了约500分钟的微课视频。


在家录制微课

微课效果展示

徐娟娟老师在备课
【课程特色——如果化学元素是个“人”】
有一套自己孩子很喜欢的书,名字叫做《如果历史是只喵》,这套书是以动物的视角来写历史,极具趣味性,很受孩子的追捧。我在想,如果化学元素是个“人”呢?有机化学课程的特点是理论较强,知识抽象难懂,学生缺乏学好它的信心。如果能用趣味性的语言概括知识点,可以激发学生的好奇心和求知欲;如果用通俗易懂的语言表达抽象的理论,也能降低学生的理解难度,达到事半功倍的效果。
将有机化学中涉及到的各个元素设置为性格各异的人物,这里有着和人类社会相似的相处规则,每天这里都在演绎着自己的故事。有机化学如果是一部大型人生话剧,我希望自己能成为最优秀的编剧。
在部分章节知识点的命名上,我们也采用了更为形象化的语言,例如知识点“有机化合物的官能团”,我们改编自电影哪吒中的名台词“我的性格由我不由天”,既增加了学习的趣味性,也让学生知道化合物的性质不由别的决定,而由自身的结构决定的,只有认识结构、分析结构,才能真正的了解化合物的性质。



有机化学“人物”介绍及各个知识点的命名
【团队学习任务设计】
团队学习更有利于培养学生的协作交流能力,更有利于整体思考,更全面的看待问题。团队任务更倾向于运用知识去解决问题,以此激发学生学习的潜能和动力。教师作为教学资源的提供者和教学过程的设计者,需要根据该知识点后期的应用来设计团队任务。

有机化学第一章绪论的部分团队任务
【有机化学在线课程展示】
1.课程章节




课程框架及章节内容
2.课程任务点


课程任务点
3.课程案例导课



教学案例导课
4.思维导图搭建知识框架



单元思维导图
5.试卷库及题库建设



试卷库及题库建设
疫情期间的线上教学,我是这么做的!
【教学方法】
在王庭槐校长的指导下,本学期有机化学采用的是在线模式下的“激越四段式教学法”,线上资源采用的是我们在超星泛雅网络学习平台上建设的有机化学在线课程。
【教学平台】
超星泛雅网络学习平台和腾讯课堂
【教学实施】
1 课前准备
1.1学习团队的组建及管理
有机化学课程的授课对象是药学专业19级的学生,其中A班采用在线模式下激越四段式教学法,授课总人数77人,分成12个小组。
1.2单元教学流程设计
课前,做好教学流程设计。

第一单元绪论的教学流程
1.3发布课前预习任务
由于我们的授课对象是大学一年级的学生,自主学习能力相对较弱。为了让学生达到较好的学习效果,提前发布预习任务。

发布预习任务
2课中
2.1第一阶段:教师精讲
教师精讲采用的是腾讯课堂直播与学习通相结合的形式,腾讯课堂操作简单,也可以实现师生互动。课前和课后采用学习通手势签到和签退,保障学生的到课率,课中也可以采用学习通发布课堂活动。

采用腾讯课堂进行教师精讲
2.2第二阶段:自主学习
个体和团队自主学习
1.学生利用碎片时间进行个人自主学习,完成超星在线课程上的任务点
2.团队完成分组任务




学生的自主学习情况
师生线上互动-解决学生自学中的问题
1.通过超星讨论区互动
2.通过超星私信答疑
3.通过微信和qq答疑








师生线上互动答疑
教师督学-保障学生按时按量完成学习任务




徐娟娟老师通过学习通及腾讯QQ班群进行督学
2.3第三阶段:小组讨论
各个小组通过微信群视频、语音、文字等形式进行组内讨论,经过深度学习和讨论,各个小组将讨论结果制作成ppt或视频,用于成果分享课。



各个小组激烈的讨论现场


各小组提交的成果
2.4第四阶段:成果分享
这是学生团队在腾讯课堂进行成果分享。


各个小组在腾讯课程进行成果分享
3课后
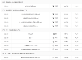
教师通过学习通发布单元测试,检测该单元学生的学习效果,并进行单元教学总结。


发布单元测验及学生的测验成绩
【学生评价】


学生对有机化学在线资源及教学的评价
线上教学模式下,学生成为学习的主体,教师犹如教学的“编剧”,同时要尽可能多地收集丰富的学习资料给到学生,这实则对老师提出了更高的要求,教学过程的设计者、课堂的组织者、讨论的引导者,同时还要掌握好现代化的信息技术,并能活的运用到我们的课程建设中。我们只有通过不断的学习提升自己,才能更好的培养学生。
药学院供稿
文、图/徐娟娟
审校|李中生
责编|李波
编辑|黄要武