2月10日,习近平总书记在北京调研指导新型冠状病毒肺炎疫情防控工作时强调:“社区是疫情联防联控的第一线,也是外防输入、内防扩散最有效的防线。把社区这道防线守住,就能有效切断疫情扩散蔓延的渠道”。党旗所指就是团旗所向。防疫阻击战的号角已经吹响,疫情就是命令,社区就是阵地。
面对疫情防控的严峻形势,中山大学
学院团委在学校党委和上级团组织的指导下,开展抗“疫”、防“疫”相关工作。坚决贯彻落实学校“全团行动”相关指令,向全校团员发出《共青团中山大学
学院委员会关于预防新型冠状病毒肺炎的倡议书》,制定《校团委关于全力防控疫情确保开学安全的工作方案》,成立校团委疫情工作小组,建立疫情报告制度,统筹舆情引导和志愿服务,转发疫情防控微课堂系列推文,开设“青年之声”心理咨询平台等工作,带领广大团员青年共同建立起抗击疫情的坚强防线,确保与学校防控疫情的举措部署同频共振、同向发力、同步前行。
抗击疫情,青年先行。在这场特殊的没有硝烟防“疫”战中,我校涌现出了投身家乡保卫工作的经贸学子袁德洲、与母同行投身口罩包装工作的音乐系学子陆雅琪等131名青年学生志愿者。他们积极参与社区防控工作,在做好自身防护的同时,主动协助家乡开展疫情防控志愿服务工作,踊跃投身社区疫情排查、收治、封控、服务等前沿阵地,以实际行动守护家园,为打赢疫情防控阻击战贡献了自己的青春力量,充分体现了中大
学子的责任担当,是我校共青团第二课堂、“三全”育人成效的生动写照。
穿过每一扇门,守护每一座城
“去排查的时候手机都没敢拿出来,免得还要消毒,我怕擦不干净。”青年志愿者每日主动请缨协助工作人员走访小区及社区,检测居民身体健康情况,宣传防疫的自我防护相关知识,做到不漏一户,不漏一人。
入户排查,安定人心。“我觉得这份工作还是比较重要的,做好排查工作可以在一定程度上降低大规模出现病例的可能性,如果说有疑似病例相关接触人员,那就需要通知他们居家隔离或者安排去医院隔离,这样也能保证其他人的生命安全。”毛嘉新志愿者说道。

2019级信息资源管理专业赖金婷同学入户登记居民信息
宁可防其大,不可疏其小
在各个村口乡道,防疫检查点的“红马甲”是一道亮丽的风景线。“红马甲”志愿者负责每日对常住人口、返乡人员的健康状况进行拉网式排查,管理车辆通行、人员出入、跟进外来人员行踪记录、测量体温、劝离聚集群众……
生命贵无价,善举重千钧。志愿者服务发扬着可贵的奉献、友爱精神,这一份精神凝聚着志愿者们对抗击疫情的决心和信心,彰显出“国家有难、匹夫有责”的责任与担当。

2017级物流管理专业的纪思旭同学在社区防疫站点为居民测量体温

2018级电子商务专业韩宇同学在社区入口为外来人员做登记

2018级会计专业丘华丽同学在村口为来往人员测量体温

2019级计算机科学与技术专业的黄楷同学在村口为来往人员测量体温
日复一日的“慢”动作
新冠病毒肺炎防控阻击战打响以来,没有人置身事外。更多的志愿者借助移动网络,实时播报疫情的情况,提醒民众注意病毒防控,积极辟谣。日复一日地传递信息、讲述事实、凝聚正能量。志愿者们利用新媒体的传播彰显人文关怀,展现万众一心、全面战“疫”的斗志,凝聚众志成城、共克时艰的强大抗疫力量,鼓舞全国人民在这场没有硝烟的战争中,只要向光前行,定能冲破黑暗。

2018级人力资源管理专业董滢同学通过电话寻访居民

2019级行政管理专业黎慧怡同学转发疫情相关推文

2019级法学专业沈佳灿同学参与环城骑行做宣传疫情防控工作
“疫”“站”到底,保住“常温线”
“害怕还是有一点的,但是责任超过了恐惧。”无论是社区防疫站入口、医院门口、社区门口,还是车站安检,都可以看到拿着体温仪器的志愿者。他们每日不仅需要对大量进入进出住客或旅客测量体温,还需提醒人们做好相关防护措施。春运期间,客流量极大,志愿者每人都需要接触200-300人。“志愿者们工作都很认真,工作结束后都不着急回家,都会先给别人消毒,最后再给自己消毒。”

2018级电子商务专业乔星铭同学在医院入口为来往人员测量体温

2019级财务管理专业杨燕同学在惠州火车站志愿疫情防控工作

2019级法学专业饶金宏同学支援粤北检查站

2019级旅游管理专业王维嘉同学支援长春火车站
从零到万再到百万
“我包装的每一只口罩都是提供给医护人员的武器,必须保证战斗胜利。”战役爆发,物资紧缺,中大
青年志愿者立即服务于防疫生产一线,协助口罩生产制造,完成每一只医用口罩的质量筛检、贴标签、包装、装箱、封箱等工序。“想着这批口罩能够保护一线医护人员的生命和健康安全,我便有了坚持下去的动力!”国家需要时,青年责无旁贷,当仁不让。

2018级音乐学专业陆雅琪同学(左)和母亲在包装口罩








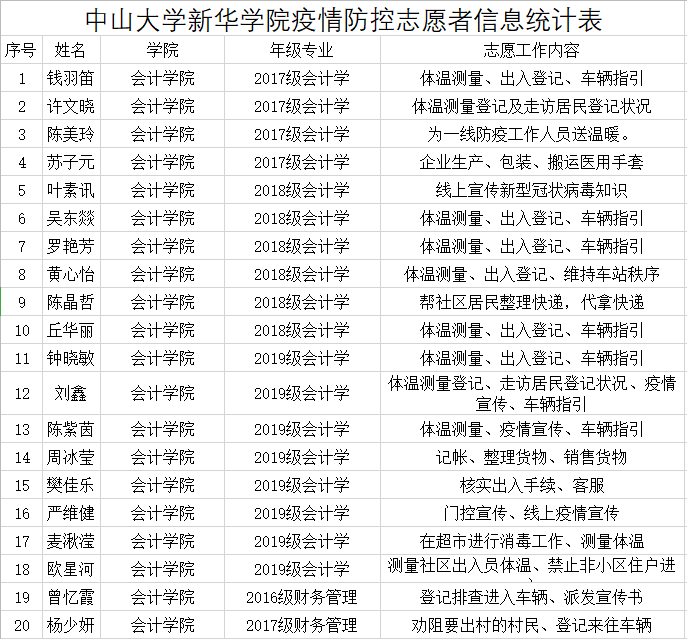
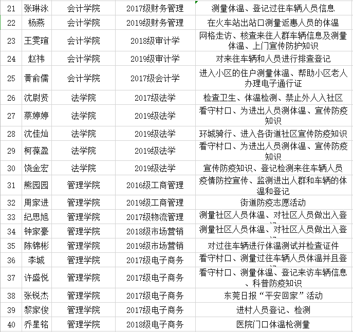
据不完全统计,我校仍有许许多多同学挺身而出,冲锋在前志愿构筑起疫情防控的青春战线
一场突如其来的疫情,无数人冲锋上阵、忘我向前。我们欣喜地看到,在这场灾难中,中国的年轻人发出了耀眼的光。他们或披上白袍、或身着军装、或披上红马甲,走上街头巷口、走进工厂里,为抗疫前方提供保障,兢兢业业、勤勤恳恳。
“沧海横流,方显英雄本色。”我校广大志愿者听从学校党委、各部门单位和校团委的统一指挥、统一安排、统一行动,活跃在社区、车站、工厂以及咨询热线电话旁,高质量地落实组织交付的各项任务,以为人民服务为出发点,做好群众之所想、急群众之所急,解决群众的最关心、最直接、最迫切的实事,在疫情防控人民战争、总体战、阻击战中充分发挥团员青年的生力军和突击队作用。
在抗“疫”防疫工作上,我校青年志愿者脚踏实地,以“钉钉子”的精神,“绣花功夫”的韧劲干好防疫、抗疫工作。量体温、做排查、做登记、维秩序……他们挺身而出、冲锋在前,构筑起疫情防控的青春“战线”,以实际行动为抗击疫情贡献力量,在疫情联防联控的第一线展现出党的助手和后备军的担当,为赢得疫情防控人民战争、总体战、阻击战的最后胜利贡献青春力量。
春已至,万物生,人心正齐,胜利可期。每一个迎风向前的人,每一个奔赴抗“疫”一线的人,每一个坚守在防疫岗位上的人,都是中大
青年的榜样,人民的抗“疫”英雄!
校团委供稿
文/蔡一娇、罗一颖、王湄琦、刘付裕
图/中大
志愿者
审校|代亮